SNOSCS3B September   2013  – March 2014 LMP91300

PRODUCTION DATA.  

  1. Features
  2. Applications
  3. Description
  4. Revision History
  5. Terminal Configuration and Functions
  6. Specifications
    1. 6.1 Absolute Maximum Ratings
    2. 6.2 Handling Ratings
    3. 6.3 Recommended Operating Conditions
    4. 6.4 Thermal Information
    5. 6.5 Electrical Characteristics
    6. 6.6 Timing Requirements
    7. 6.7 Typical Characteristics
  7. Detailed Description
    1. 7.1 Overview
    2. 7.2 Functional Block Diagram
    3. 7.3 Feature Description
      1. 7.3.1  Oscillator
      2. 7.3.2  Detection
      3. 7.3.3  Comparator
      4. 7.3.4  Low RP, Close Target, Under Range Switch Enable
      5. 7.3.5  Programming The Switching Point And Hysteresis
      6. 7.3.6  Temperature Compensation
      7. 7.3.7  Power Supply
      8. 7.3.8  LED Drive
      9. 7.3.9  SWDRV
      10. 7.3.10 Overload Protection
    4. 7.4 Device Functional Modes
    5. 7.5 Programming
      1. 7.5.1 Burning Programmed Values Into The Registers
      2. 7.5.2 Single-Wire Interface (SWIF)
        1. 7.5.2.1 Write Operation
        2. 7.5.2.2 Read Operation
      3. 7.5.3 Usage Priority Of Registers
    6. 7.6 Register Maps
      1. 7.6.1  DET_H_MSB_INIT - Detection High Threshold MSB (Initial) (Address 0x66)
      2. 7.6.2  DET_H_LSB_INIT - Detection High Threshold LSB (Initial) (Address 0x67)
      3. 7.6.3  DET_L_MSB_INIT - Detection Low Threshold MSB (Initial) (Address 0x68)
      4. 7.6.4  DET_L_LSB_INIT - Detection Low Threshold LSB (Initial) (Address 0x69)
      5. 7.6.5  INFO0 - Device Information 0 (Address 0x6A)
      6. 7.6.6  INFO1 - Device Information 1 (Address 0x6B)
      7. 7.6.7  INFO2 - Device Information 2 (Address 0x6C)
      8. 7.6.8  INFO3 - Device Information 3 (Address 0x6D)
      9. 7.6.9  OSC_CONFIG_0 - Oscillator Configuration 0 Register (Address 0x6E)
      10. 7.6.10 45
      11. 7.6.11 OSC_CONFIG_1 - Oscillator Configuration 1 Register (Address 0x6F)
      12. 7.6.12 OSC_CONFIG_2 - Oscillator Configuration 2 Register (Address 0x70)
      13. 7.6.13 OSC_CONFIG_3_INIT - Oscillator Configuration 3 Register (Initial) (Address 0x71)
      14. 7.6.14 OUT_CONFIG_INIT - Output Configuration Register (Initial) (Address 0x72)
      15. 7.6.15 DET_H_MSB_FNL - Detection High Threshold MSB (Final) (Address 0x73)
      16. 7.6.16 DET_H_LSB_FNL - Detection High Threshold LSB (Final) (Address 0x74)
      17. 7.6.17 DET_L_MSB_FNL - Detection Low Threshold MSB (Final) (Address 0x75)
      18. 7.6.18 DET_L_LSB_FNL - Detection Low Threshold LSB (Final) (Address 0x76)
      19. 7.6.19 OSC_CONFIG_3_FNL - Oscillator Configuration 3 Register (Final) (Address 0x77)
      20. 7.6.20 OUT_CONFIG_FNL - Output Configuration Register (Final) (Address 0x78)
      21. 7.6.21 TEMP64 - Temperature In °C + 64 (Address 0x79)
      22. 7.6.22 PROXIMITY_MSB - Proximity MSB (Address 0x7A)
      23. 7.6.23 PROXIMITY_LSB - Proximity LSB (Address 0x7B)
      24. 7.6.24 STATUS - Device Status (Address 0x7E)
      25. 7.6.25 BURN_REQ - Burn Request (Address 0x7F)
  8. Application and Implementation
    1. 8.1 Application Information
    2. 8.2 Typical Application
      1. 8.2.1 Design Requirements
      2. 8.2.2 Detailed Design Procedure
        1. 8.2.2.1  Quick Start
        2. 8.2.2.2  Determining The RP of an LC Tank
        3. 8.2.2.3  Component Selection And Layout
        4. 8.2.2.4  CF (CFA and CFB Terminals)
        5. 8.2.2.5  NTC (TEMP+ Terminal)
        6. 8.2.2.6  C1
        7. 8.2.2.7  CV+/EXT E
        8. 8.2.2.8  CBY (CBY Terminal)
        9. 8.2.2.9  RSENSE
        10. 8.2.2.10 REXT B (EXT B Terminal):
        11. 8.2.2.11 R1
        12. 8.2.2.12 SENSE1+ And SENSE2+ Terminals (RSENSE1+, RSENSE2+)
        13. 8.2.2.13 NPN
        14. 8.2.2.14 PNP
        15. 8.2.2.15 LED
        16. 8.2.2.16 LC Tank and INA and INB Terminals
        17. 8.2.2.17 SWDRV Terminal
        18. 8.2.2.18 P1 To P5 Terminals
        19. 8.2.2.19 GND Terminals
        20. 8.2.2.20 NC Terminals
        21. 8.2.2.21 Exposed DAP
        22. 8.2.2.22 SENSE-
      3. 8.2.3 Look-Up Table Calibration
  9. Power Supply Recommendations
  10. 10Layout
    1. 10.1 Layout Guidelines
    2. 10.2 Layout Example
  11. 11Device and Documentation Support
    1. 11.1 Trademarks
    2. 11.2 Electrostatic Discharge Caution
    3. 11.3 Glossary
  12. 12Mechanical, Packaging, and Orderable Information

Package Options

Mechanical Data (Package|Pins)
Thermal pad, mechanical data (Package|Pins)
Orderable Information

1 Features

  • Post Production Configuration and Calibration
  • Programmable Decision Thresholds
  • Programmable Hysteresis
  • Flexible Overload Protection
  • Digital Temperature Compensation
  • Integrated LED driver
  • Small Form Factor, Supports 4mm Sensors (DSBGA Package)
  • Low Power Consumption
  • Integrated Voltage Regulator
  • 3-Wire Capability
  • Supports NPN and PNP Modes
  • Normally Open (NO) and Normally Closed (NC) Supported
  • 16-bit Resolution Threshold Setting

2 Applications

  • Industrial Proximity Detection
  • Industrial Production Lines
  • Industrial Automation

3 Description

The LMP91300 is a complete analog front end (AFE) optimized for use in industrial inductive proximity sensors. The LMP91300 directly converts the RP of the external LC tank into a digital value.

Post-manufacturing configuration and calibration is fully supported. The temperature dependence of the sensor is digitally compensated, using an external temperature sensor. The LMP91300 provides programmable thresholds, programmable temperature compensation and programmable oscillation frequency range. Due to its programmability, the LMP91300 can be used with a wide variety of external inductors and its detection thresholds can be adjusted to the desired detection distances.

An internal voltage regulator allows the device to operate with a supply from 6.5V to 40V. The output can be programmed to drive an external transistor in either NPN or PNP mode.

Available in 4mm × 5mm 24-terminal WQFN and 2.05mm × 2.67mm 20-terminal DSBGA packages, the LMP91300 operates from -40°C to +125°C.

Device Information

ORDER NUMBER PACKAGE BODY SIZE
LMP91300NHZ WQFN (24) 4mm x 5mm
LMP91300YZR DSBGA (20) 2.05mm x 2.67mm

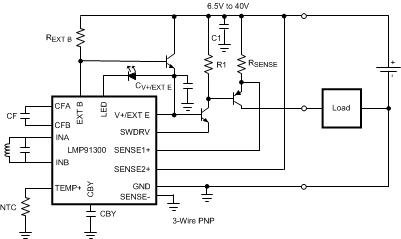
3-Wire PNP Configuration

30200805.gif