SBAS627 July 2015 ADS8674 , ADS8678
PRODUCTION DATA.

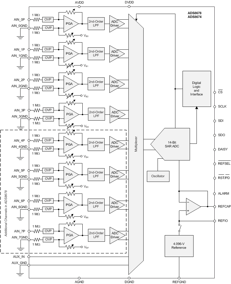
The ADS8674 and ADS8678 are 4- and 8-channel, integrated data acquisition systems based on a 14-bit successive approximation (SAR) analog-to-digital converter (ADC), operating at a throughput of
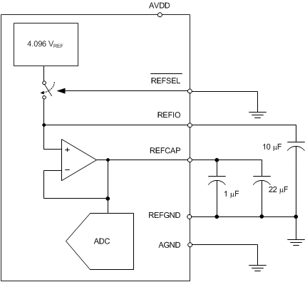
500 kSPS. The devices feature integrated analog front-end circuitry for each input channel with overvoltage protection up to ±20 V, a 4- or 8-channel multiplexer with automatic and manual scanning modes, and an on-chip, 4.096-V reference with low temperature drift. Operating on a single 5-V analog supply, each input channel on the devices can support true bipolar input ranges of ±10.24 V,
±5.12 V, ±2.56 V, ±1.28V and ±0.64V, as well as unipolar input ranges of 0 V to 10.24 V, 0 V to 5.12 V, 0 V to 2.56 V and 0 V to 1.28 V. The gain of the analog front-end for all input ranges is accurately trimmed to ensure a high dc precision. The input range selection is software-programmable and independent for each channel. The devices offer a
1-MΩ constant resistive input impedance irrespective of the selected input range.
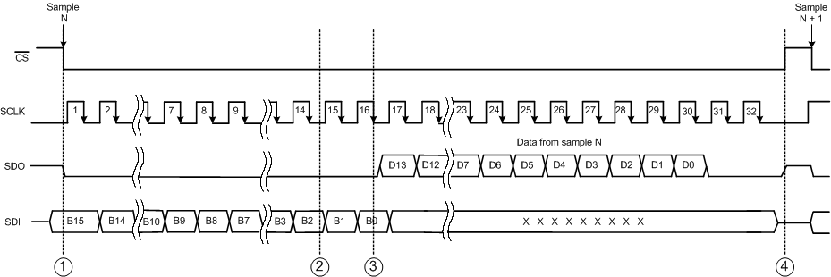
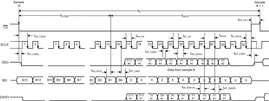
The ADS8674 and ADS8678 offer a simple SPI-compatible serial interface to the digital host and also support daisy-chaining of multiple devices. The digital supply operates from 1.65 V to 5.25 V, enabling direct interface to a wide range of host controllers.
| PART NUMBER | PACKAGE | BODY SIZE (NOM) |
|---|---|---|
| ADS867x | TSSOP (38) | 9.70 mm × 4.40 mm |

| DATE | REVISION | NOTES |
|---|---|---|
| July 2014 | * | Initial release. |