SLUSBU3B February   2014  â€“ December 2016

PRODUCTION DATA.  

  1. Features
  2. Applications
  3. Description
  4. Revision History
  5. Description (Continued)
  6. Pin Configuration and Functions
  7. Specifications
    1. 7.1 Absolute Maximum Ratings
    2. 7.2 ESD Ratings
    3. 7.3 Recommended Operating Conditions
    4. 7.4 Thermal Information
    5. 7.5 Electrical Characteristics
    6. 7.6 Timing Requirements
    7. 7.7 Typical Characteristics
  8. Detailed Description
    1. 8.1 Overview
    2. 8.2 Functional Block Diagram
    3. 8.3 Feature Description
      1. 8.3.1 Device Power Up
        1. 8.3.1.1 Power-On-Reset (POR)
        2. 8.3.1.2 Power Up from Battery without DC Source
          1. 8.3.1.2.1 BATFET Turn Off
          2. 8.3.1.2.2 Shipping Mode
        3. 8.3.1.3 Power Up from DC Source
          1. 8.3.1.3.1 REGN LDO
          2. 8.3.1.3.2 Input Source Qualification
          3. 8.3.1.3.3 Input Current Limit Detection
          4. 8.3.1.3.4 PSEL/OTG Pins Set Input Current Limit
          5. 8.3.1.3.5 HIZ State with 100mA USB Host
          6. 8.3.1.3.6 Force Input Current Limit Detection
        4. 8.3.1.4 Converter Power-Up
        5. 8.3.1.5 Boost Mode Operation from Battery
      2. 8.3.2 Power Path Management
        1. 8.3.2.1 Narrow VDC Architecture
        2. 8.3.2.2 Dynamic Power Management
        3. 8.3.2.3 Supplement Mode
      3. 8.3.3 Battery Charging Management
        1. 8.3.3.1 Autonomous Charging Cycle
        2. 8.3.3.2 Battery Charging Profile
        3. 8.3.3.3 Thermistor Qualification
          1. 8.3.3.3.1 Cold/Hot Temperature Window
        4. 8.3.3.4 Charging Termination
          1. 8.3.3.4.1 Termination When REG02[0] = 1
        5. 8.3.3.5 Charging Safety Timer
          1. 8.3.3.5.1 Safety Timer Configuration Change
        6. 8.3.3.6 USB Timer When Charging from USB100mA Source
      4. 8.3.4 Status Outputs (PG, STAT, and INT)
        1. 8.3.4.1 Power Good Indicator (PG) (bq24296M)
        2. 8.3.4.2 Charging Status Indicator (STAT)
        3. 8.3.4.3 Interrupt to Host (INT)
      5. 8.3.5 Protections
        1. 8.3.5.1 Input Current Limit on ILIM
        2. 8.3.5.2 Thermal Regulation and Thermal Shutdown
        3. 8.3.5.3 Voltage and Current Monitoring in Buck Mode
          1. 8.3.5.3.1 Input Over-Voltage (ACOV)
          2. 8.3.5.3.2 System Over-Voltage Protection (SYSOVP)
        4. 8.3.5.4 Voltage and Current Monitoring in Boost Mode
          1. 8.3.5.4.1 Over-Current Protection
          2. 8.3.5.4.2 VBUS Over-Voltage Protection
        5. 8.3.5.5 Battery Protection
          1. 8.3.5.5.1 Battery Over-Voltage Protection (BATOVP)
          2. 8.3.5.5.2 Battery Short Protection
    4. 8.4 Device Functional Modes
      1. 8.4.1 Host Mode and Default Mode
        1. 8.4.1.1 Plug in USB100mA Source with Good Battery
        2. 8.4.1.2 USB Timer When Charging from USB100mA Source
    5. 8.5 Programming
      1. 8.5.1 Serial Interface
        1. 8.5.1.1 Data Validity
        2. 8.5.1.2 START and STOP Conditions
        3. 8.5.1.3 Byte Format
        4. 8.5.1.4 Acknowledge (ACK) and Not Acknowledge (NACK)
        5. 8.5.1.5 Slave Address and Data Direction Bit
          1. 8.5.1.5.1 Single Read and Write
          2. 8.5.1.5.2 Multi-Read and Multi-Write
    6. 8.6 Register Map
      1. 8.6.1 I2C Registers
        1. 8.6.1.1  Input Source Control Register REG00 [reset = 00110xxx, or 3x]
        2. 8.6.1.2  Power-On Configuration Register REG01 [reset = 00011011, or 0x1B]
        3. 8.6.1.3  Charge Current Control Register REG02 [reset = 01100000, or 60]
        4. 8.6.1.4  Pre-Charge/Termination Current Control Register REG03 [reset = 00010001, or 0x11]
        5. 8.6.1.5  Charge Voltage Control Register REG04 [reset = 10110010, or 0xB2]
        6. 8.6.1.6  Charge Termination/Timer Control Register REG05 [reset = 10011100, or 0x9C]
        7. 8.6.1.7  Boost Voltage/Thermal Regulation Control Register REG06 [reset = 01110011, or 0x73]
        8. 8.6.1.8  Misc Operation Control Register REG07 [reset = 01001011, or 4B]
        9. 8.6.1.9  System Status Register REG08
        10. 8.6.1.10 New Fault Register REG09
        11. 8.6.1.11 Vender / Part / Revision Status Register REG0A
  9. Application and Implementation
    1. 9.1 Application Information
    2. 9.2 Typical Application
      1. 9.2.1 Design Requirements
      2. 9.2.2 Detailed Design Procedure
        1. 9.2.2.1 Inductor Selection
        2. 9.2.2.2 Input Capacitor
        3. 9.2.2.3 Output Capacitor
      3. 9.2.3 Application Performance Plots
  10. 10Power Supply Recommendations
  11. 11Layout
    1. 11.1 Layout Guidelines
    2. 11.2 Layout Example
  12. 12Device and Documentation Support
    1. 12.1 Documentation Support
      1. 12.1.1 Related Documentation
    2. 12.2 Receiving Notification of Documentation Updates
    3. 12.3 Community Resources
    4. 12.4 Trademarks
    5. 12.5 Electrostatic Discharge Caution
    6. 12.6 Glossary
  13. 13Mechanical, Packaging, and Orderable Information

Package Options

Mechanical Data (Package|Pins)
Thermal pad, mechanical data (Package|Pins)
Orderable Information

Features

  • 90% High Efficiency Switch Mode 3-A Charger
  • 3.9-V to 6.2-V Single Input USB-Compliant Charger with 6.4-V Over-Voltage Protection
    • Input voltage and current limit supports USB 2.0 and USB 3.0
    • Input Current Limit: 100 mA, 150 mA, 500 mA, 900 mA, 1 A, 1.5 A, 2 A, and 3 A
  • USB OTG with Adjustable output 4.55 V to 5.5 V at 1 A or 1.5 A
    • Fast OTG Startup (22 ms Typ)
    • 90% 5-V Boost Mode Efficiency
    • Accurate ±15% Hiccup Mode Overcurrent Protection
  • Narrow VDC (NVDC) Power Path Management
    • Instant System On with No Battery or Deeply Discharged Battery
    • Ideal Diode Operation in Battery Supplement Mode
  • 1.5-MHz Switching Frequency for Low Profile 1.2-mm Inductor
  • I2C port for optimal system performance and status reporting
  • Autonomous Battery Charging with or without Host Management
    • Battery Charge Enable
    • Battery Charge Preconditioning
    • Charge Termination and Recharge
  • High Accuracy
    • ±0.5% Charge Voltage Regulation
    • ±7% Charge Current Regulation
    • ±7.5% Input Current Regulation
    • ±3% Output Voltage Regulation in USB OTG Boost Mode
  • High Integration
    • Power Path Management
    • Synchronous Switching MOSFETs
    • Integrated Current Sensing
    • Bootstrap Diode
    • Internal Loop Compensation
  • Safety
    • Battery Temperature Sensing for Charging and Discharging in OTG Mode
    • Battery Charging Safety Timer
    • Thermal Regulation and Thermal Shutdown
    • Input and System Over-Voltage Protection
    • MOSFET Over-Current Protection
  • Charge Status Outputs for LED or Host Processor
  • Maximum power tracking capability by input voltage regulation
  • 20-µA Low Battery Leakage Current and Support Shipping Mode
  • 4-mm x 4-mm VQFN-24 Package

Applications

  • Tablet PC, Smart Phone, Internet Devices
  • Portable Audio Speaker

Description

The bq24296M is a highly-integrated switch-mode battery charge management and system power path management device for 1 cell Li-Ion and Li-polymer battery in a wide range of smart phone and tablet applications. Its low impedance power path optimizes switch-mode operation efficiency, reduces battery charging time and extends battery life during discharging phase. The I2C serial interface with charging and system settings makes the device a truly flexible solution.

Device Information(1)

PART NUMBER PACKAGE BODY SIZE (NOM)
bq24296M VQFN (24) 4.00 mm x 4.00 mm
  1. For all available packages, see the orderable addendum at the end of the data sheet.

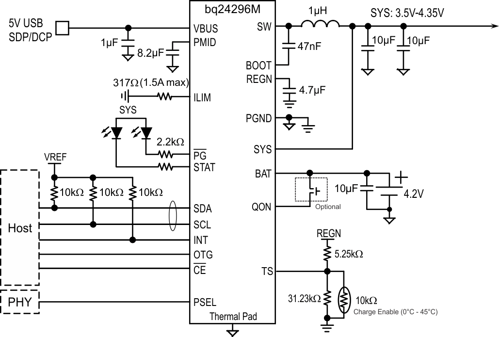
PSEL from PHY, Charging from SDP/DCP, and Optional BATFET Enable Interface

bq24296M app_diag_SLUSBU3.gif

Revision History

Changes from A Revision (January 2015) to B Revision

Changes from * Revision (February 2014) to A Revision

  • Added ESD Ratings table, Feature Description section, Device Functional Modes, Application and Implementation section, Power Supply Recommendations section, Layout section, Device and Documentation Support section, and Mechanical, Packaging, and Orderable Information section.Go
  • Changed 5.52kΩ to 5.25kΩ in PSEL from PHY, Charging from SDP/DCP, and Optional BATFET Enable Interface Go
  • Changed Power Pad to Thermal Pad throughout data sheetGo
  • Added (10k NTC thermistor only) to QON descriptionGo
  • Changed falling to rising in VHTF in Electrical CharacteristicsGo
  • Added VIH_OTG to Electrical CharacteristicsGo
  • Deleted wavefroms from Typical Characteristics and added to Application Performance PlotsGo
  • Added The status register REG08[0] goes high when the system is in minimum system voltage regulation to 2nd paragraph in Narrow VDC ArchitectureGo
  • Changed last paragraph of Narrow VDC ArchitectureGo
  • Deleted and LSFET from Voltage and Current Monitoring in Buck Mode descriptionGo
  • Deleted HSFET and from Voltage and Current Monitoring in Boost Mode descriptionGo
  • Deleted HSFET (Q2) from 1st paragraph in Over-Current Protection Go
  • Changed REG09[5] to REG09[3] in Battery Over-Voltage Protection (BATOVP)Go
  • Changed REG05 reset from 10011010, or 0x9A to 10011100, or 0x9CGo
  • Changed REG09 Bit 3 description 1 – System OVP to Battery OVP Go
  • Changed paragraph in Application Information Go
  • Changed 5.52kΩ to 5.25kΩ in Figure 39 Go