ZHCSEQ8 March   2016 DRV10964

PRODUCTION DATA.  

  1. 特性
  2. 应用范围
  3. 说明
  4. 修订历史记录
  5. Pin Configuration and Functions
  6. Specifications
    1. 6.1 Absolute Maximum Ratings
    2. 6.2 ESD Ratings
    3. 6.3 Recommended Operating Conditions
    4. 6.4 Thermal Information
    5. 6.5 Electrical Characteristics
    6. 6.6 Typical Characteristics
  7. Detailed Description
    1. 7.1 Overview
    2. 7.2 Functional Block Diagram
    3. 7.3 Feature Description
      1. 7.3.1  Sleep Mode
      2. 7.3.2  Speed Input and Control
      3. 7.3.3  Motor Direction Change
      4. 7.3.4  Motor Frequency Feedback (FG)
        1. 7.3.4.1 Tach Feedback During Spin Down
      5. 7.3.5  Lock Detection
        1. 7.3.5.1 Lock0: No Motor
        2. 7.3.5.2 Lock1: Frequency Overflow
        3. 7.3.5.3 Lock2: BEMF Abnormal
          1. 7.3.5.3.1 Lock 3: Accelerate Abnormal
        4. 7.3.5.4 Lock4: Speed Abnormal
      6. 7.3.6  Short Circuit Current Protection
      7. 7.3.7  Anti-Voltage Surge (AVS)
        1. 7.3.7.1 Protecting Against the Return of Mechanical Energy
        2. 7.3.7.2 Protecting Against the Return of Inductive Energy
      8. 7.3.8  Overtemperature Protection
      9. 7.3.9  Undervoltage Protection
      10. 7.3.10 CONFIG Configuration
    4. 7.4 Device Functional Modes
      1. 7.4.1 Spin up Settings
        1. 7.4.1.1 Motor Kt and Rm
        2. 7.4.1.2 Motor Start
        3. 7.4.1.3 Initial Speed Detect (ISD)
        4. 7.4.1.4 Align
        5. 7.4.1.5 Handoff and Closed Loop
  8. Application and Implementation
    1. 8.1 Application Information
    2. 8.2 Typical Application
      1. 8.2.1 Design Requirements
      2. 8.2.2 Detailed Design Procedure
      3. 8.2.3 Application Curves
  9. Power Supply Recommendations
  10. 10Layout
    1. 10.1 Layout Guidelines
    2. 10.2 Layout Example
  11. 11器件和文档支持
    1. 11.1 社区资源
    2. 11.2 商标
    3. 11.3 静电放电警告
    4. 11.4 Glossary
  12. 12机械、封装和可订购信息

封装选项

机械数据 (封装 | 引脚)
散热焊盘机械数据 (封装 | 引脚)
订购信息

1 特性

  • 专有的无传感器无窗口
    180° 正弦控制方案
  • 输入电压范围:2.1V 至 5.5V
  • 500mA 输出电流
  • 休眠模式下的静态电流低至 15µA(典型值)
  • 驱动器高侧和低侧 (H+L) 总导通电阻 (Rdson) 小于 1.5Ω
  • 电流限制和短路电流保护
  • 锁定检测
  • 电压浪涌保护 (AVS)
  • 欠压闭锁 (UVLO)
  • 热关断

2 应用范围

  • 笔记本 CPU 风扇
  • 游戏站 CPU 风扇
  • ASIC 冷却风扇

3 说明

DRV10964 是一款带有集成功率金属氧化物半导体场效应晶体管 (MOSFET) 的三相无传感器电机驱动器。该器件专门针对高效、低噪声和低外部组件数的电机驱动应用而 设计。专有的无传感器无窗口 180° 正弦控制方案可提供超静音的电机驱动性能。DRV10964 具备智能锁定检测功能,与其他内部保护电路搭配使用以确保器件安全运行。DRV10964 采用带有外露散热焊盘的高效散热型 10 引脚超小外形尺寸无引线 (USON) 封装。

器件信息 (1)

部件号 封装 封装尺寸(标称值)
DRV10964 USON (10) 3.00mm x 3.00mm
  1. 要了解所有可用封装,请见数据表末尾的可订购产品附录。

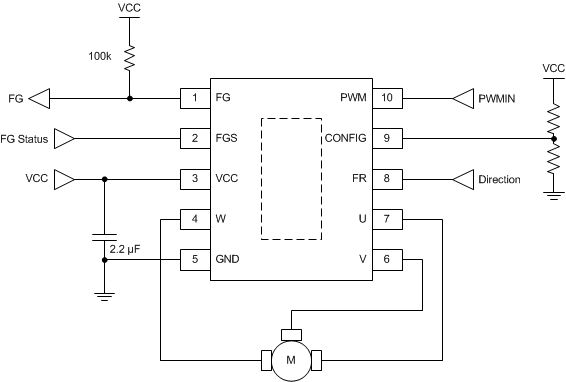
简化电路原理图

DRV10964 typ_app_cir_drv10964.gif