ZHCABK7 March   2022 INA293

 

  1.   1

设计目标

本设计旨在采用单向电流感测放大器实现高侧双向电流感测电路。

输入 输出 电源 误差
IMin IMax Vout,min Vout,max VS 输出误差
-10 A +10 A 50mV 4.8 V 5V ≤ 2%

设计说明

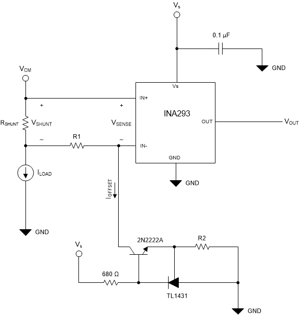
该电路利用 TL1431、2N2222A NPN 晶体管(见下图)和无源器件,通过 INA293 单向电流感测放大器实现双向感测。在该特定设置中,正常工作负载范围为 –10A 至 10A,电源电压为 5V。该拓扑可用于任何电源电压,与所需失调无关。该电路中所提解决方案为高侧实现,共模电压范围为 2.5V 至 110V。

GUID-20220209-SS0I-KHKT-LKWG-PXPHMLK3MQS9-low.gifINA293 高侧双向原理图

设计说明

  1. 该拓扑适用于高侧实现,其中,INA293 的 IN+ 和 IN- 引脚以应用的共模电压 (VCM) 为基准。虽然该电路能够承受 INA293 的全部 110V 共模电压,但在下限区域受到限制,且必须保持 VCM
    > 2.5V。这是因为 TL1431 的基准电压为 2.5V,并且需要使电流灌入 TL1431,产生适当失调电压。因此,IN– 引脚的共模电压必须
    超过 2.5V,才能确保有效运行。
  2. 该设计考虑使用 24VCM,并根据这些参数选择 2N2222A 来完成设计。超过 50VCM 的高电压应用
    需要具有更高 VCE 能力的 BJT。
  3. 虽然该电路具备在多个方向上进行测量的能力,但并不能改变 INA293 本质上为单向器件这一事实。这表明在某个方向上进行的电流感测将比其他方向更准确,因为在该方向上将测量到器件的失调电压,从而导致其误差增加。使用一点校准可略微减轻这类影响,本文稍后将对此进行讨论。

设计步骤

  • 设计失调电流:失调电流最终流经 R1,产生以输入为基准 (RTI) 的失调感测电压,失调电流取决于电阻器 R2。TL1431 的默认基准电压为 2.5V,该电路选用 1kΩ 电阻器,失调电流计算如下面的公式所示:
I OFFSET = V REF ,   TL 1431 R 2 = 2 . 5V 1   = 2 . 5mA
  • 设计 RTI 失调电压点:根据上述公式计算出 IOFFSET 之后,可以选择 R1 来确定设计的基准点 (VREF)。需要根据所需定位的输出原点位置来选择该点。这通常会受摆幅至轨限制条件以及相关器件的已定义线性运行区域的影响。根据 INA293 的增益误差规格,线性运行区域定义为从 GND 之上 50mV 到电源电压之下 200mV,选择该区域作为设计限制范围,从而最大限度地提高精度。对于这些点,所选为大致等距的 2.4V VREF,但实际选用的电阻器 R1(从理想值 48Ω 变为 48.7Ω)最终使设计变为 2.435V。该点由以下公式决定:
V SENSE ,   RTI = R 1 × I OFFSET = 48 . 7 Ω × 2 . 5mA = 121 . 75 mV
V REF = V SENSE ,   RTI × GAIN(增益) = 0.12175 V × 20 V V = 2 . 435 V
  • 选择 RSHUNT 以优化输入范围:设计了 RTI 失调之后,可为所需感测范围选择分流器,同时考虑恒定 RTI 失调电压。所需的 50mV 下限与 2.5mV 感测电压相关,感测电压以 INA293 的输入引脚为基准,而上限则与 240mV 相关。根据所需限值的设计目标,对于 A1 型号,可使用以下公式来计算可实现该目标的分流器最大允许值:
R SHUNT ,   LOWER = V SENSE ,   MAX - V OFFSET I LOAD ,   MAX = 2 . 5mV - 121 . 75 mV - 10A = 11 . 93mΩ
R SHUNT ,   U P P E R = V SENSE ,   MAX - V OFFSET I LOAD ,   MAX = 240 mV - 121 . 75 mV 10A =   11 . 825mΩ

使用其中的较小值,这表明,为满足上限要求,可使用的分流器最大值为 11.825 mΩ,并期望对下限区域进行小幅度截断。选择方便使用的标准值电阻器,选择 10mΩ 来完成设计。最终输入 VSENSE 摆幅的计算公式如下:

V SHUNT ,   MIN + V OFFSET ,   RTI V SENSE V SHUNT ,   MAX + V OFFSET ,   RTI
- 100mV + 121 . 75 mV V SENSE 100mV + 121 . 75 mV
21 . 75 mV V SENSE 221 . 75 mV

使用以下公式确定相应的预期输出:

V SENSE ,   MIN × GAIN V OUT V SENSE ,   MAX × GAIN
21 . 75 mV × 20 V V V OUT 221 . 75 mV × 20 V V
0 . 435 V V OUT 4 . 435 V

所设计的输出虽在线性运行范围内,但并未充分利用整个动态范围。这是因为所选感测电阻为 10mΩ,而定义的最大值为 11.8mΩ。范围可能会进一步扩大,但这往往需要进行权衡,是增加 BOM 成本来实现自定义值,还是添加器件,以便形成更接近理论最大值目标的并联组合。

  • 验证分流器降额是否足够:合理设计分流器的要点之一是确保设计选择具有足够的功率降额裕量。器件在环境中发热时,分流器能够消耗的功率按照某个系数进行降额。对于连续感测,该系数可高达 0.6。考虑到这一点,对于设计而言,必须选择至少具有如下额定值的分流器:
P RATING = P LOSS Derating   Factor(降额系数) = I LOAD ,   MAX 2 × R SHUNT 0 . 6 = 10 2 A) × 10mΩ 0 . 6 = 1 . 67W

因此,为实现成功的设计,应选择额定功率至少为 2W 的分流器进行连续感测。

  • 选择正确的 BJT NPN 晶体管:根据应用的预期共模,必须选择具有相应能力的 BJT 来承受该 VCM。根据如下公式计算通过 BJT 测得的最终电压:
V CE ,   MAX = V CM - V REF ,   TL 1431 = 24V - 2 . 5V = 21 . 5V

为任何潜在的共模电压瞬变增加一定裕量。为给定设计选择 2N2222A,因其能承受最大 50V 的 VCE,并可满足设计需求。BJT 预期耗散功率的计算公式为:

P LOSS ,   BJT = I OFFSET × V CE = 2 . 5mA × 21 . 5V = 53 . 75 mW
  • 检测误差。必要时进行校准:如前几节所述,预计电流感测放大器在测量方向上会更准确,因为输出被驱动至电源。随着感测电压降低,预计测量精度也会降低,而且失调电压误差所产生的影响越来越大。如有必要,相应的补救措施是在逻辑中执行一点校准,从而降低失调电压产生的影响。本文中的设计尚在设计目标之内,因此不必采取补救措施。

设计仿真和计算

直流扫描结果,–10A < ILOAD < 10A

GUID-20220209-SS0I-LNHR-TNWB-NRVNX6GPTMVM-low.gif直流负载电流扫描、感测电压和输出

根据以下电阻器容差和 RSS 方程,生成如下平方和根 (RSS) 误差曲线:

  • RSHUNT = ±0.1%
  • R1 = ±1%
  • R2 = ±1%
e TOTAL = ( e VOS + e CMRR + e PSRR ) 2 + e GAIN 2 + e SHUNT_TOL 2 + e R 1 _TOL 2 + e R 2 _TOL 2

请注意,提高电阻器精度可进一步降低总误差曲线。

GUID-20220209-SS0I-PVNZ-V1GF-BNPN985BLJVF-low.gifINA293 双向电路 RSS 最大误差曲线

设计参考资料

有关 TI 综合电路库的信息,请参阅模拟工程师电路手册

下载该电路的 PSpice 文件 — SBOA545

更多有关 INA293 器件的信息,请参阅 INA293 –4V 至 110V 1MHz 高精度电流感测放大器 数据表。

其他资源