ZHCACL6A february   2020  – may 2023 AWR2243

 

  1.   1
  2.   商标
  3. 1引言
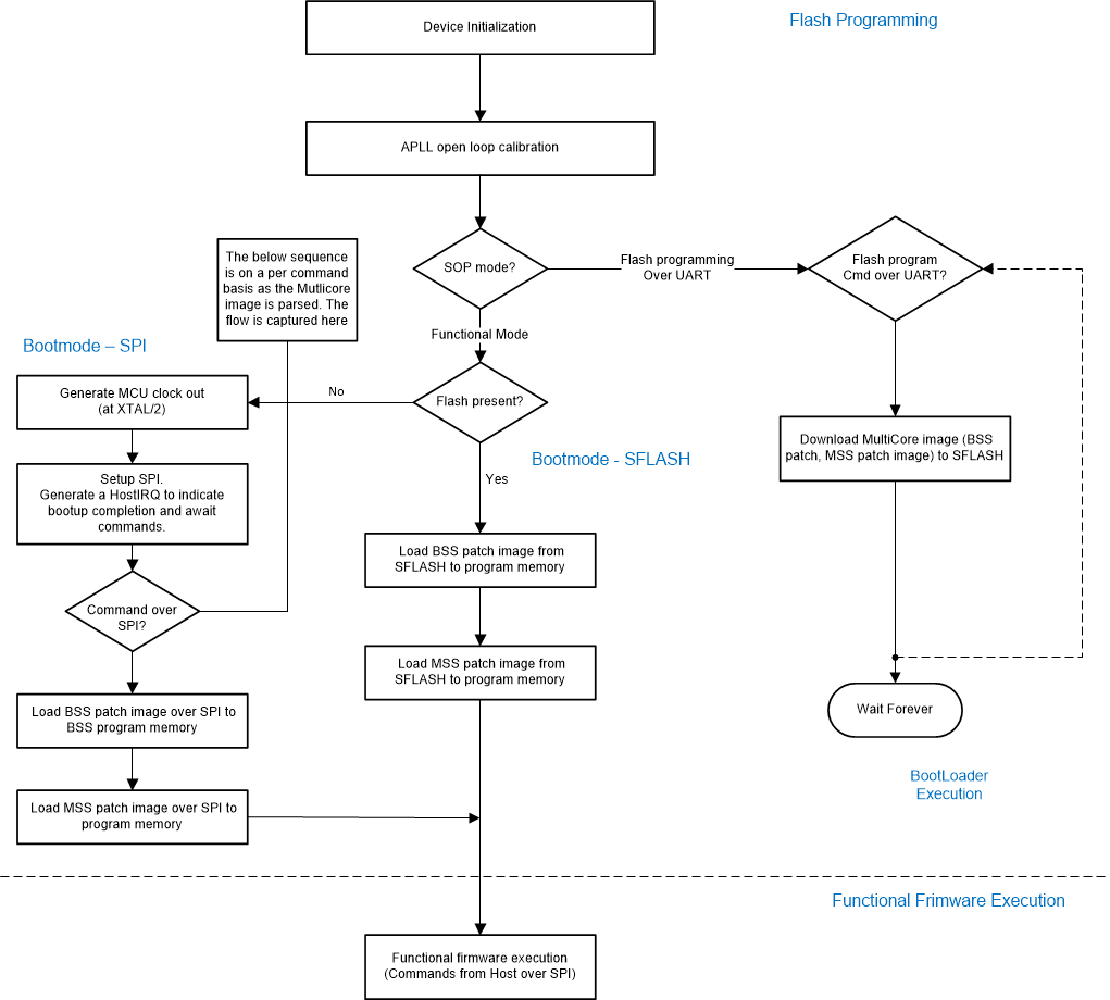
  4. 2基本引导加载程序流程
    1. 2.1 引导模式 – SFLASH
      1. 2.1.1 映像加载序列
      2. 2.1.2 ROM 辅助映像下载序列
    2. 2.2 引导模式 – SPI
  5. 3通过 UART(引导加载程序服务)编程串行数据闪存
    1. 3.1 要下载的文件
    2. 3.2 闪存编程序列
    3. 3.3 支持的命令和格式
    4. 3.4 刷写序列
  6. 4修订历史记录
Application Note

AWR2243 引导加载程序流程