JAJSC48B May   2004  – December 2014 LM5102

PRODUCTION DATA.  

  1. 特長
  2. アプリケーション
  3. 概要
  4. 改訂履歴
  5. Pin Configuration and Functions
  6. Specifications
    1. 6.1 Absolute Maximum Ratings
    2. 6.2 ESD Ratings
    3. 6.3 Recommended Operating Conditions
    4. 6.4 Thermal Information
    5. 6.5 Electrical Characteristics
    6. 6.6 Switching Characteristics
    7. 6.7 Typical Characteristics
  7. Detailed Description
    1. 7.1 Overview
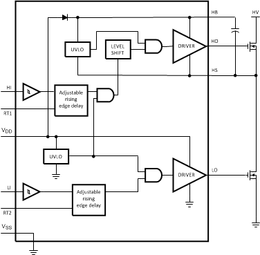
    2. 7.2 Functional Block Diagram
    3. 7.3 Feature Description
      1. 7.3.1 Startup and UVLO
    4. 7.4 Device Functional Modes
  8. Application and Implementation
    1. 8.1 Application Information
    2. 8.2 Typical Application
      1. 8.2.1 Design Requirements
      2. 8.2.2 Detailed Design Procedure
      3. 8.2.3 Application Curves
  9. Power Supply Recommendations
    1. 9.1 Power Dissipation Considerations
  10. 10Layout
    1. 10.1 Layout Guidelines
    2. 10.2 Layout Example
  11. 11デバイスおよびドキュメントのサポート
    1. 11.1 商標
    2. 11.2 静電気放電に関する注意事項
    3. 11.3 Glossary
  12. 12メカニカル、パッケージ、および注文情報

パッケージ・オプション

メカニカル・データ(パッケージ|ピン)
サーマルパッド・メカニカル・データ
発注情報

1 特長

  • ハイサイドとローサイド両方のNチャネルMOSFETを駆動
  • ハイサイドとローサイドの立ち上がりエッジ遅延時間を独立してプログラミング可能
  • ブートストラップ電源電圧範囲:最大118V DC
  • 高速ターンオフ伝搬遅延(標準25ns)
  • 15nsの立ち上がり/立ち下がり時間で1000pFの負荷を駆動
  • 電源レールの低電圧誤動作防止
  • 低消費電力
  • シーケンスの途中でタイマを終了可能

2 アプリケーション

  • 電流供給プッシュプル・パワー・コンバータ
  • ハーフ/フルブリッジのパワー・コンバータ
  • 同期降圧コンバータ
  • 2スイッチのフォワード・パワー・コンバータ
  • アクティブ・クランプ型フォワード・コンバータ

3 概要

LM5102は、同期降圧型またはハーフブリッジの構成においてハイサイドとローサイド両方のNチャネルMOSFETを駆動するよう設計された、高電圧ゲート・ドライバです。フローティング・ハイサイド・ドライバは、最大100Vの電源電圧で動作できます。各出力は、それぞれ独立に制御されます。プログラミング抵抗を使用して、各出力の立ち上がりエッジを独立して遅延させることができます。ハイサイド・ゲート・ドライバのブートストラップ・コンデンサの充電用に高電圧ダイオードを内蔵しています。堅牢なレベル・シフタにより、消費電力を抑えながら高速で動作し、制御ロジックからハイサイド・ゲート・ドライバへのクリーンなレベル遷移を実現します。ローサイドとハイサイド両方の電源レールに低電圧誤動作防止機能が搭載されています。デバイスは標準のVSSOP 10ピンおよびWSON 10ピン・パッケージで供給されます。

製品情報(1)

型番 パッケージ 本体サイズ(公称)
LM5102 VSSOP (10) 3.00mm×3.00mm
WSON (10) 4.00mm×4.00mm
  1. 提供されているすべてのパッケージについては、巻末の注文情報を参照してください。

ブロック概略図

LM5102 20088902.gif