JAJS972M November   2001  – September 2016 LMV981-N , LMV982-N

PRODUCTION DATA.  

  1. 特長
  2. アプリケーション
  3. 概要
  4. 改訂履歴
  5. Description (continued)
  6. Pin Configuration and Functions
  7. Specifications
    1. 7.1  Absolute Maximum Ratings
    2. 7.2  ESD Ratings
    3. 7.3  Recommended Operating Conditions
    4. 7.4  Thermal Information
    5. 7.5  Electrical Characteristics - DC, 1.8 V
    6. 7.6  Electrical Characteristics - AC, 1.8 V
    7. 7.7  Electrical Characteristics - DC, 2.7 V
    8. 7.8  Electrical Characteristics - AC, 2.7 V
    9. 7.9  Electrical Characteristics - DC, 5 V
    10. 7.10 Electrical Characteristics - AC, 5 V
    11. 7.11 Typical Characteristics
  8. Detailed Description
    1. 8.1 Overview
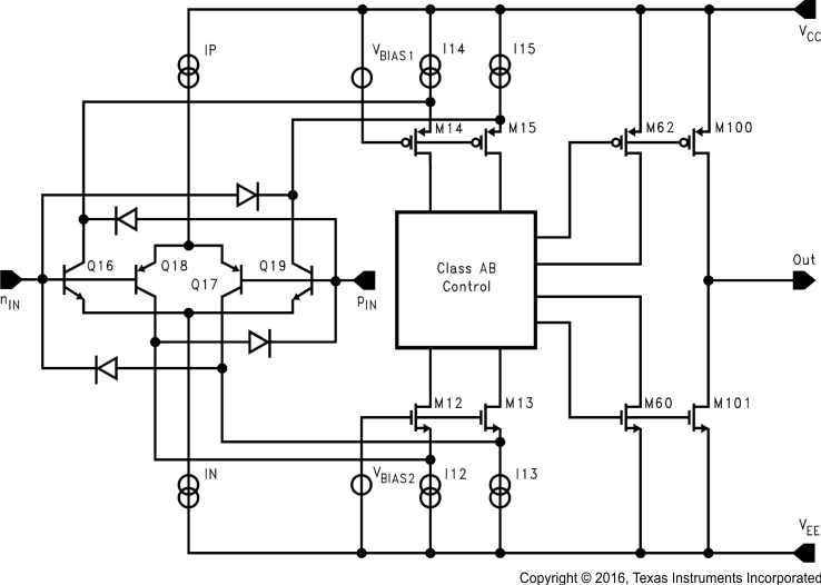
    2. 8.2 Functional Block Diagram
    3. 8.3 Feature Description
    4. 8.4 Device Functional Modes
      1. 8.4.1 Input and Output Stage
      2. 8.4.2 Shutdown Mode
      3. 8.4.3 Input Bias Current Consideration
  9. Application and Implementation
    1. 9.1 Application Information
    2. 9.2 Typical Applications
      1. 9.2.1 High-Side Current-Sensing Application
        1. 9.2.1.1 Design Requirements
        2. 9.2.1.2 Detailed Design Procedure
        3. 9.2.1.3 Application Curve
      2. 9.2.2 Half-Wave Rectifier Applications
        1. 9.2.2.1 Design Requirements
        2. 9.2.2.2 Detailed Design Procedure
        3. 9.2.2.3 Application Curves
      3. 9.2.3 Instrumentation Amplifier With Rail-to-Rail Input and Output Application
        1. 9.2.3.1 Design Requirements
        2. 9.2.3.2 Detailed Design Procedure
        3. 9.2.3.3 Application Curve
    3. 9.3 Do's and Don'ts
  10. 10Power Supply Recommendations
  11. 11Layout
    1. 11.1 Layout Guidelines
    2. 11.2 Layout Example
  12. 12デバイスおよびドキュメントのサポート
    1. 12.1 ドキュメントのサポート
      1. 12.1.1 関連資料
    2. 12.2 関連リンク
    3. 12.3 ドキュメントの更新通知を受け取る方法
    4. 12.4 コミュニティ・リソース
    5. 12.5 商標
    6. 12.6 静電気放電に関する注意事項
    7. 12.7 Glossary
  13. 13メカニカル、パッケージ、および注文情報

パッケージ・オプション

メカニカル・データ(パッケージ|ピン)
サーマルパッド・メカニカル・データ
発注情報

特長

  • 1.8V、2.7V、5Vでの仕様を保証
  • 出力スイング
    • 600Ω負荷: レールから80mV
    • 2kΩ負荷: レールから30mV
  • レールを200mV超えるVCM
  • 消費電流(チャネルごとに): 100µA
  • ゲイン帯域幅積: 1.4MHz
  • 最大VOS: 4mV
  • 600Ω負荷でのゲイン: 101dB
  • 超小型のパッケージ: DSBGA 1.0mm×1.5mm
  • シャットダウンからのターンオン時間: 19µs
  • デュアルでの独立したシャットダウン
  • 温度範囲: -40℃~125℃

アプリケーション

  • 産業用および車載用
  • 消費者向け通信機器
  • フィットネス用トラッカー
  • ウェアラブル
  • 携帯電話/スマートフォン
  • ポータブル・オーディオ
  • 携帯用およびバッテリ駆動の電子機器
  • 消費電流の監視
  • バッテリ監視

概要

LMV98x-Nは低電圧、低消費電力のオペアンプです。LMV98x-Nは1.8V~5Vの電源電圧で動作し、入力と出力がレール・ツー・レールです。LMV98x-Nの入力同相モード電圧範囲は電源を200mV超えるため、電源電圧の範囲を超えるユーザー拡張機能が可能になります。出力は無負荷でレール・ツー・レールのスイングが可能であり、1.8V電源で600Ω負荷のとき、レールから105mV以内です。LMV98x-Nは1.8Vでの動作に最適化されているため、2つのボタン電池や単一セルのリチウムイオン・バッテリを使用するバッテリ駆動システムに理想的です。

LMV98x-Nにはシャットダウン・ピンがあり、デバイスをディセーブルして消費電流を減らすために使用できます。SHDNピンがLOWのとき、デバイスはシャットダウン中です。シャットダウン時は出力が高インピーダンスになります。

LMV98x-Nは速度/電力比が非常に優れており、1.8Vの電源電圧と小さな消費電流で、1.4MHzのゲイン帯域幅積を実現しています。LMV98x-Nは、600Ωの負荷と1000pFまでの容量性負荷を、最小のリンギングで駆動できます。LMV98x-NはDCゲインが101dBと高いため、低周波数のアプリケーションに適しています。

製品情報(1)

型番 パッケージ 本体サイズ(公称)
LMV981-N DSBGA (6) 1.50mm×1.30mm
SC70 (6) 2.00mm×1.25mm
SOT-23 (6) 2.90mm×1.60mm
LMV982-N VSSOP (10) 3.00mm×3.00mm
  1. 提供されているすべてのパッケージについては、データシートの末尾にある注文情報を参照してください。

代表的なアプリケーション

LMV981-N LMV982-N Curr_Sense_Ckt.gif

概略回路図

LMV981-N LMV982-N 200326a9.gif