SBAA201A March   2013  – March 2023 ADS1120 , ADS1120-Q1 , ADS1147 , ADS1148 , ADS114S06 , ADS114S06B , ADS114S08 , ADS114S08B , ADS1220 , ADS122C04 , ADS1247 , ADS1248 , ADS124S06 , ADS124S08

 

  1.   RTD Ratiometric Measurements and Filtering Using the ADS1148 and ADS1248 Family of Devices
  2.   Trademarks
  3. 1Introduction
  4. 2Low-Pass Filter Design Considerations in Ratiometric Measurements
    1. 2.1 Resistor and Capacitor Component Selection
  5. 3Noise Performance Using the ADS1248 in the Ratiometric Configuration
    1. 3.1 Noise Performance Using Mismatched RC Filters
    2. 3.2 Noise Performance Using The Four-Wire Configuration with Matched RC Filters
    3. 3.3 Noise Measurements Using the Three-Wire Configuration with Matched RC Filters
    4. 3.4 Other Considerations
  6. 4Conclusion
  7. 5References
  8. 6Revision History

RTD Ratiometric Measurements and Filtering Using the ADS1148 and ADS1248 Family of Devices

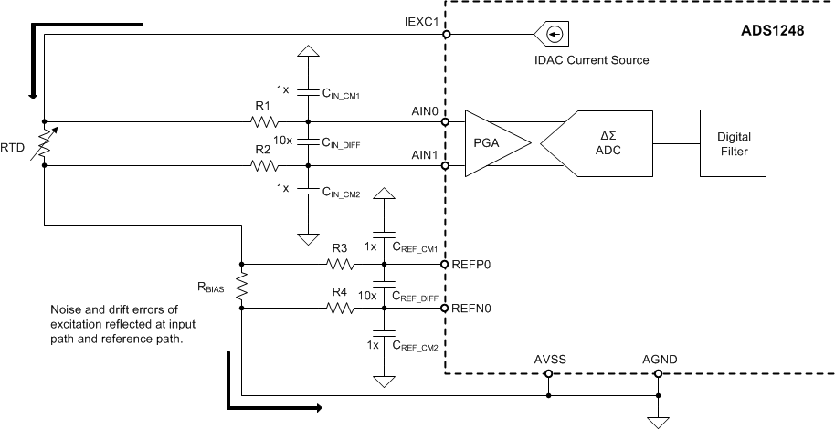
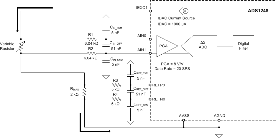
The ADS1148 and ADS1248 family of devices are highly integrated delta-sigma (ΔΣ) converters that are optimized for the measurement of temperature sensors, including resistance temperature detectors (RTDs), thermocouples, and thermistors. In a typical RTD measurement application, the ADS1148 and ADS1248 are configured in a ratiometric topology using the built-in IDAC current sources feeding through an external reference precision resistor. The ratiometric operation has an advantage because the errors due to the excitation current source drift and noise tend to cancel. In order to maintain good noise cancellation over the input signal range, make sure that the analog-to-digital converter (ADC) external input filter is matched to the filter at the reference input. This document focuses on the external analog low-pass filter implementations and design considerations when performing RTD sensor measurements using the ADS1148 and ADS1248 family of delta-sigma converters in a ratiometric configuration.
Note: Although the ADS1248 24-bit device is referenced throughout this document, the ADS1148 16-bit device can also be used. The same concept for filtering applies to both device families, which also include the ADS1147 and ADS1247.