SBAA310A December   2018  – September 2024 ADS1261

 

  1.   1
  2.   2
  3.   Trademarks
Analog Engineer's Circuit

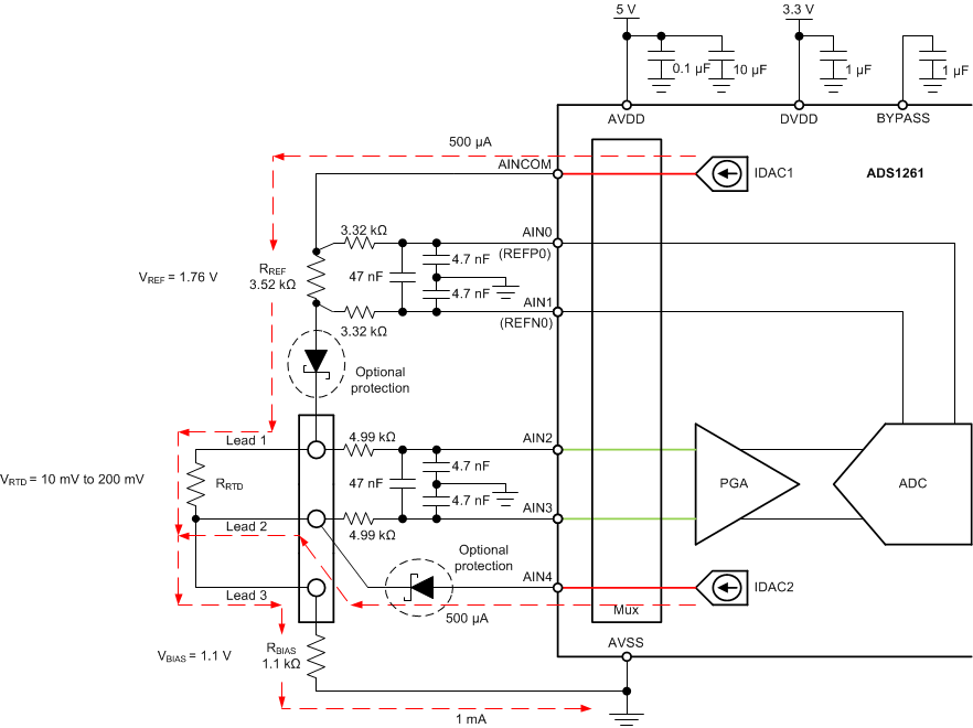
Three-Wire PT100 RTD Measurement Circuit With High-Side Reference and Two IDAC Current Sources