SBOA291A December   2018  – September 2024 OPA172 , OPA192 , TLV6741

 

  1.   1
  2.   2
  3.   Trademarks
Analog Engineer's Circuit

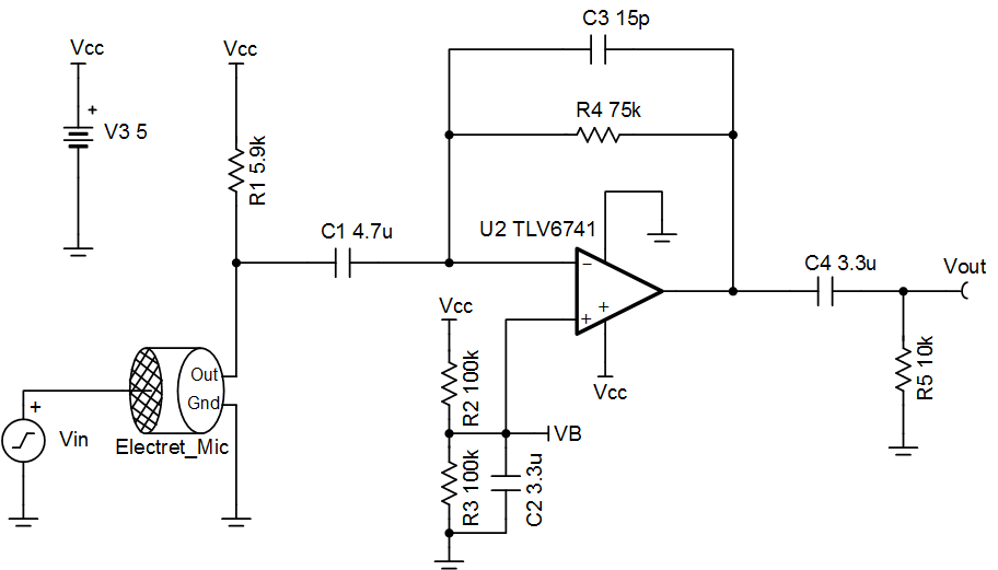
TIA Microphone Amplifier Circuit