SBOA313A July   2018  – August 2019 TLV7031

 

  1.   1
  2.   2
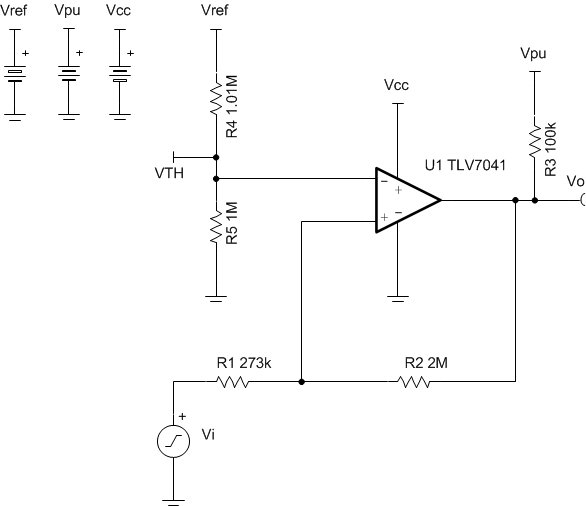
Analog Engineer's Circuit

Non-Inverting Comparator with Hysteresis Circuit