SBOA412 August   2020 TLV314-Q1

 

  1.   Trademarks
  2. 1Overview
  3. 2Functional Safety Failure In Time (FIT) Rates
    1. 2.1 SC70-5 Package
    2. 2.2 SOT-23 Package
  4. 3Failure Mode Distribution (FMD)
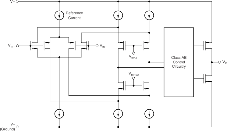
  5. 4Pin Failure Mode Analysis (Pin FMA)
    1. 4.1 SC70-5 Package
    2. 4.2 SOT-23 Package

Trademarks

All trademarks are the property of their respective owners.