SBOA413 September   2020  – MONTH  TLV2314-Q1

 

  1.   Trademarks
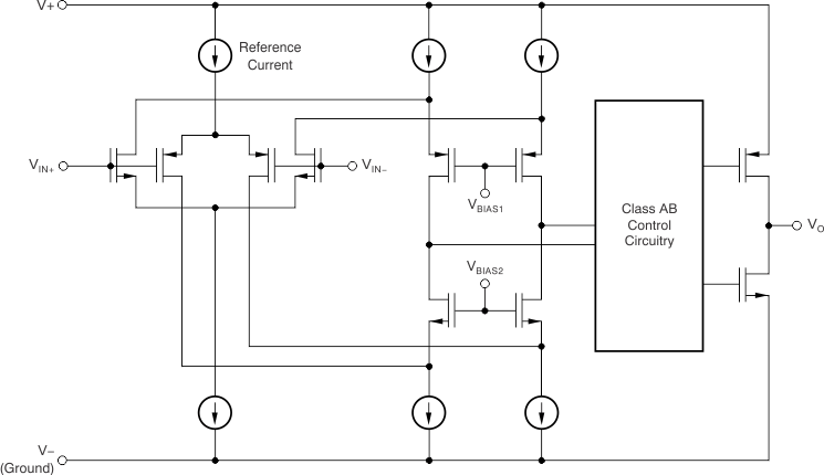
  2. 1Overview
  3. 2Functional Safety Failure In Time (FIT) Rates
  4. 3Failure Mode Distribution (FMD)
  5. 4Pin Failure Mode Analysis (Pin FMA)

Trademarks

All other trademarks are the property of their respective owners.