SFFS175A September   2021  – February 2023 TCAN1044A-Q1 , TCAN1044AEV-Q1

 

  1.   Trademarks
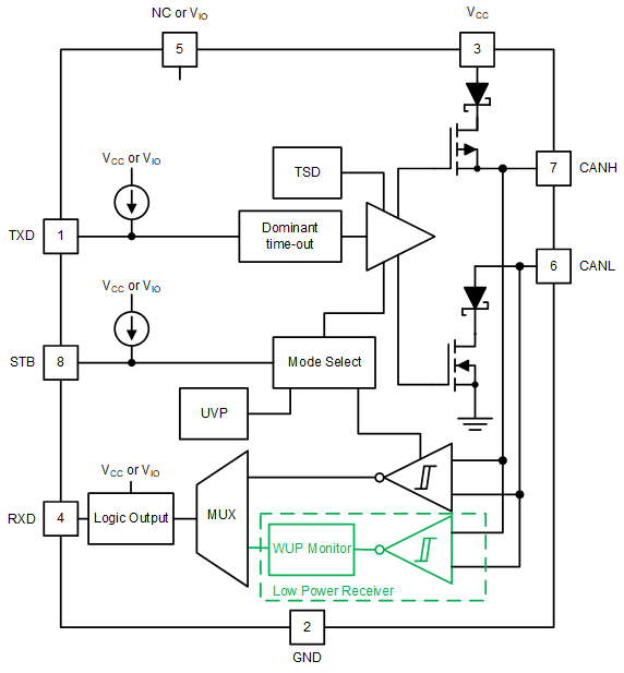
  2. 1Overview
  3. 2Functional Safety Failure In Time (FIT) Rates
  4. 3Failure Mode Distribution (FMD)
  5. 4Pin Failure Mode Analysis (Pin FMA)
  6. 5Revision History

Trademarks

All trademarks are the property of their respective owners.