SLAA918C November   2019  – October 2024 MSP430FR2310 , MSP430FR2311 , MSP430FR2353 , MSP430FR2355

 

  1.   1
  2.   2
  3.   Trademarks
  4.   Revision History
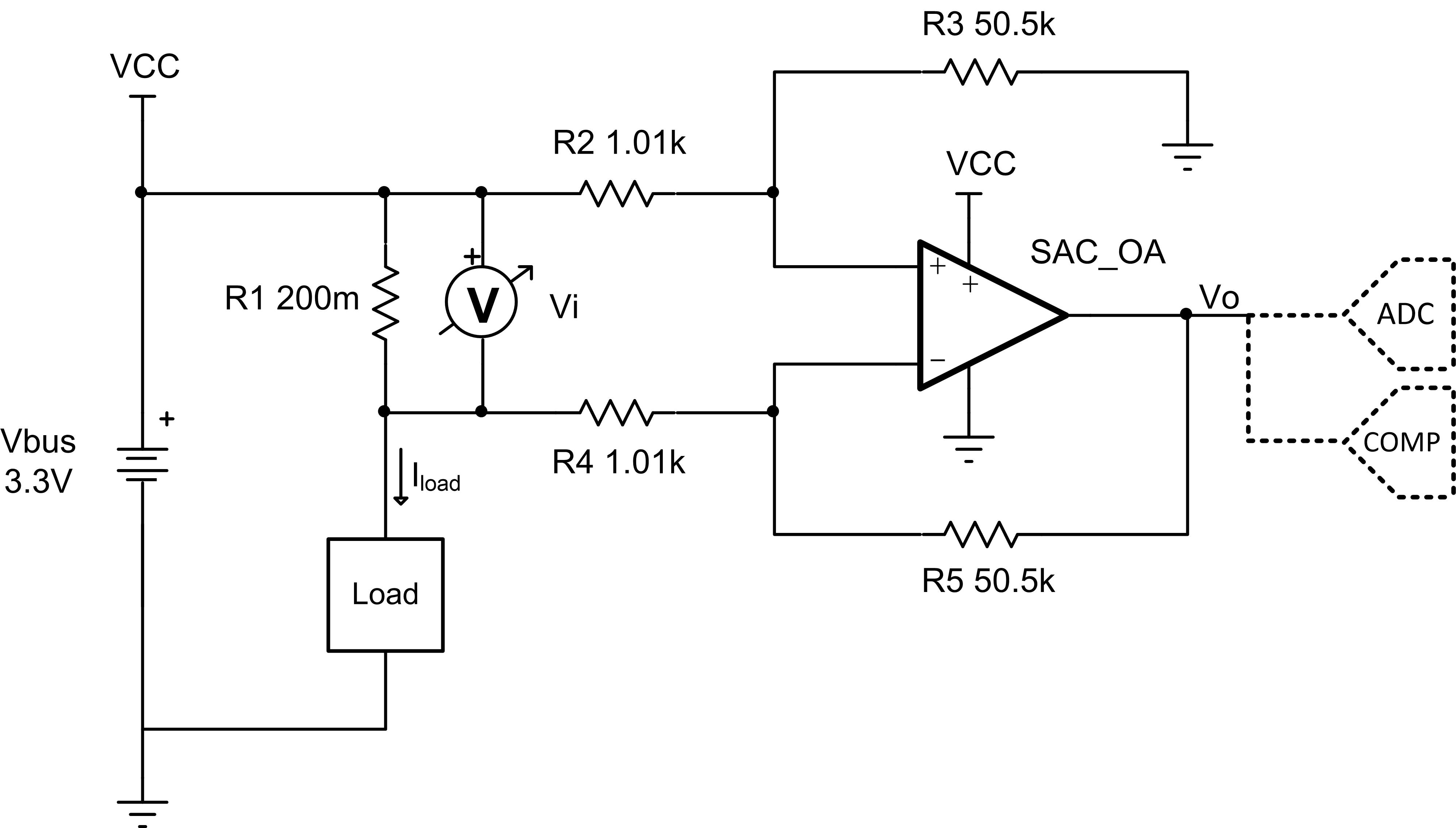
Analog Engineer's Circuit

High-Side Current-Sensing Circuit Design with MSP430™ Smart Analog Combo