SSZT366 november   2019 BQ76940 , LM2904B , LM5163 , LM5164

 

  1.   1
  2.   2
    1.     3
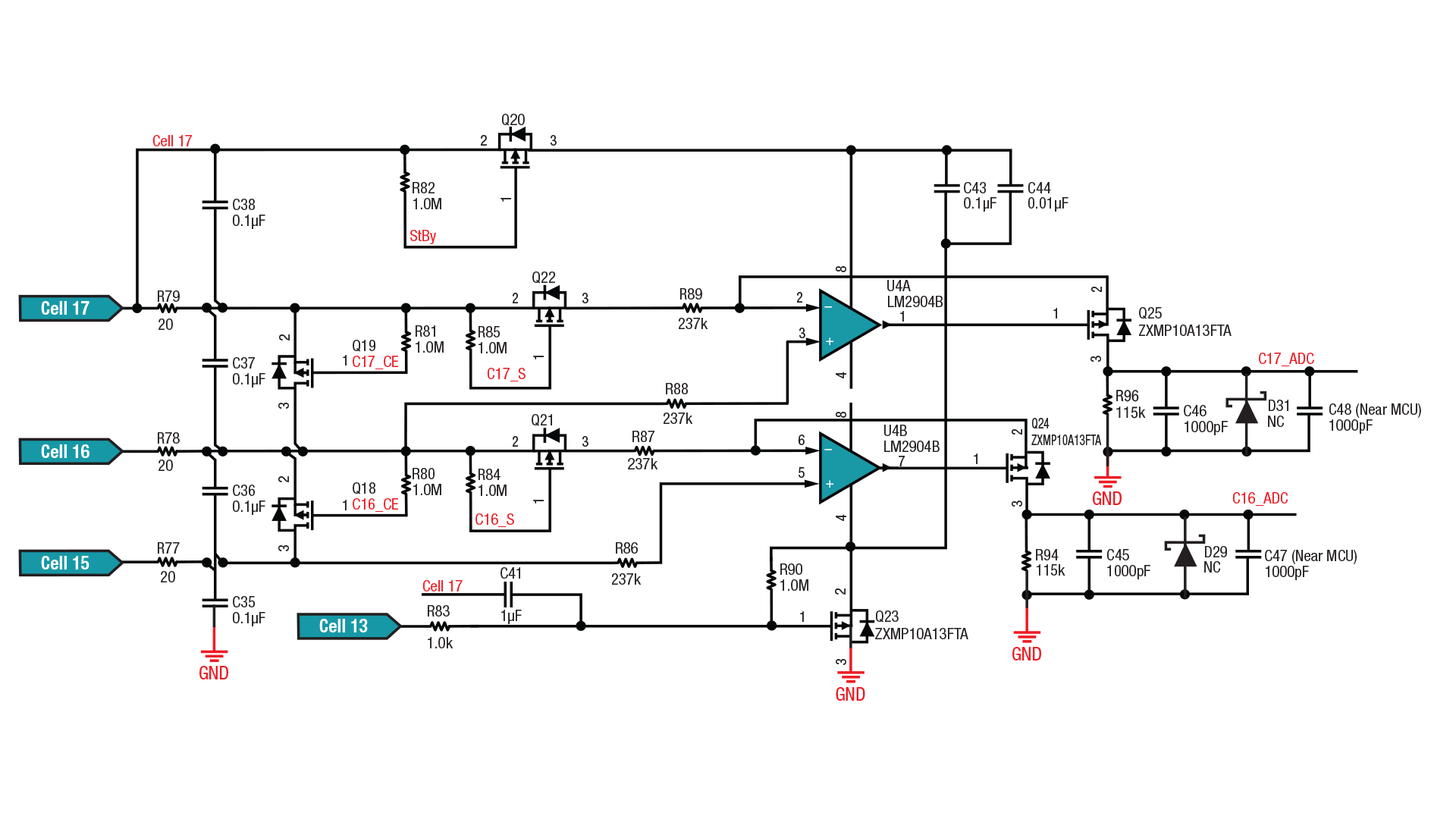
    2.     High Cell Voltage Sensing Accuracy
    3.     Cell Balancing
    4.     Low System Standby Current Consumption
    5.     Conclusion
Technical Article

Fast and Furious: Designing Longer-lasting 16S-17S Li-ion Battery Packs for E-motorcycles