SLVSCM6A February 2015 – August 2015 TPS562210 , TPS563210
PRODUCTION DATA.
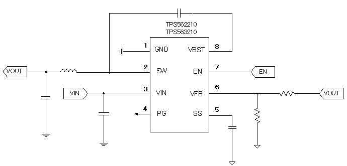
The TPS562210 and TPS563210 are simple, easy-to-use, 2 A, 3 A synchronous step-down converters in 8 pin SOT-23 package.
The devices are optimized to operate with minimum external component counts and also optimized to achieve low standby current.
These switch mode power supply (SMPS) devices employ D-CAP2™ mode control providing a fast transient response and supporting both low equivalent series resistance (ESR) output capacitors such as specialty polymer and ultra-low ESR ceramic capacitors with no external compensation components.
The devices operate in Advanced Eco-mode™, which maintains high efficiency during light load operation. The TPS562210 and TPS563210 are available in a 8-pin 1.6 × 2.9 (mm) SOT (DDF) package, and specified from –40°C to 85°C of ambient temperature.
| ORDER NUMBER | PACKAGE | BODY SIZE (NOM) |
|---|---|---|
| TPS562210DDFT | DDF(8) | 1.60 mm × 2.90 mm |
| TPS562210DDFR | ||
| TPS563210DDFT | ||
| TPS563210DDFR |

