ZHCACK2 april 2023 TPSF12C3-Q1

文章中讨论的其他器件:TPSF12C3-Q1、TPSF12C1-Q1
功率密度是汽车车载充电器和服务器电源等高度受限系统环境中的主要指标。务必要减小电磁干扰 (EMI) 滤波器元件的体积,从而确保解决方案能够满足严苛的外形尺寸要求。
鉴于接触电流安全要求,用于上述和其他高密度应用的共模 (CM) 滤波器通常会限制总 Y 电容大小,因此需要大尺寸共模扼流圈来实现目标转角频率或滤波器衰减特性。结果,权衡后的无源滤波器设计采用笨重、昂贵且体积大的 CM 扼流圈,尺寸相当于整个滤波器大小。
随着无源器件逐渐跟不上高速功率半导体器件以及电路拓扑的发展,无源滤波器的体积是提高功率密度的限制因素之一。实际的滤波器实现会占用电源解决方案总体积的 30%,如图 1 所示。
图 1 3.3kW 图腾柱功率因数校正参考设计中的传统单相无源 EMI 滤波器缩减系统尺寸、重量和成本
![]() |
详细了解我们的电源滤波器 IC。 |
有源 EMI 滤波器 (AEF) 电路可为新一代电源管理系统实现更紧凑的滤波器解决方案。空间受限型应用可使用有源电源滤波器集成电路 (IC) 减小磁性元件的尺寸和滤波器的总尺寸。AEF 的其他优势包括:通过降低元件功率损耗来改善热管理并提高可靠性、减少受限空间内元件之间的耦合、简化机械和封装设计以及降低成本。
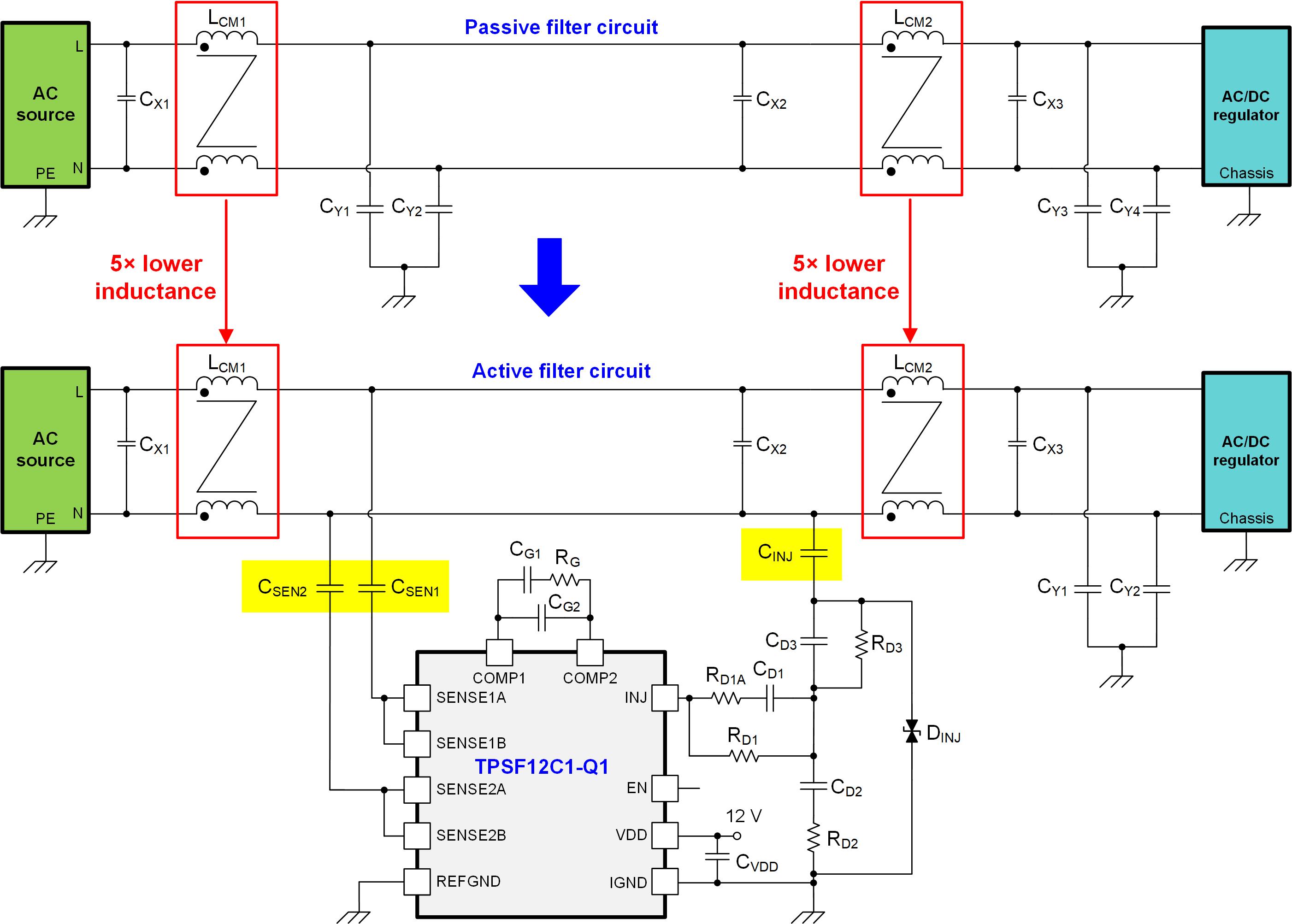
图 2 和图 3 分别为单相和三相滤波器电路的原理图,均采用有源解决方案代替传统的无源设计。单相 TPSF12C1、TPSF12C1-Q1 和三相 TPSF12C3、TPSF12C3-Q1 AEF IC 位于共模扼流圈之间,能够为共模电流提供具有较低阻抗的分流路径。如图所示,有源解决方案中共模扼流圈 LCM1 和 LCM2 的电感比无源滤波器中共模扼流圈的电感低很多。
图 2 单相无源 EMI 滤波器(顶部)和具有更低共模扼流圈电感的相应 AEF 电路(底部)
图 3 三相无源 EMI 滤波器(顶部)和具有更低共模扼流圈电感的相应 AEF 电路(底部)在交流线路中连接检测和注入 Y 电容器后,该电路旨在减小滤波器的总体积,同时保持向机箱地导入低的工频漏电流。这可以通过使用有源电路来实现,有源电路可以调节注入电容器的频率响应,即通过实际增加容值来实现高频率。继而,在目标频率范围内用于降低 EMI 而增加的注入电容会降低共模扼流圈电感,使其低于具有类似衰减作用的无源滤波器的电感值。
使用 AEF 的电路的优势如下:
从 CM 的角度来看,放置于两个 CM 扼流圈之间的 X 电容器(图 4 和图 5 中)可以在电源线路之间提供低阻抗路径,通常可达到低兆赫兹频率。这样,仅使用一个注入电容器,便可将电流注入到一根电源线,通常是中性线。如果三相滤波器是没有中性线的三线系统,则将 TPSF12C3-Q1 的 SENSE4 引脚接地,并将注入电容器通过 X 电容器的星型连接进行耦合。
图 4 展示了适用于图 1 中转换器的 AEF 实际实现方法。使用 TPSF12C1-Q1 单相 AEF IC 实现共模噪声衰减。
图 4 使用 AEF(额定电流为 10A)的单相滤波器评估板图 5 展示了禁用和启用 AEF 时得到的 EMI 结果。
图 5 禁用和启用 AEF 时的 EN 55032 B 类 EMI 结果从图 5 中可以明显看出,AEF 在低频率范围(100kHz 至 3MHz)内提供高达 30dB 的共模噪声衰减,因此,使用两个 2mH 纳米晶扼流圈的滤波器可实现与使用两个 12mH 扼流圈的无源滤波器设计相同的共模衰减性能。为进行公平比较,这些扼流圈均来自同一元件系列(制造商为 Würth Elektronik),并使用类似的磁芯材料。表 1 汇总了无源和有源设计适用的共模扼流圈参数,图 6 重点展示了体积、尺寸、重量和成本节约值。
| 滤波器设计 | 共模扼流圈器件型号 | 数量 |
LCM1、LCM2 (mH) |
RDCR (mΩ) |
尺寸 (L × W × H,毫米) |
总质量 (g) |
总功率损耗 (W)(10A,25°C) |
|---|---|---|---|---|---|---|---|
| 无源 | 7448051012 | 2 | 12 | 15 | 23 × 34 × 33 | 72 | 6.0 |
| 运行 | 7448031002 | 2 | 2 | 6 | 17 × 23 × 25 | 20 | 2.4 |
图 6 通过使用 AEF 缩减尺寸、体积、重量和成本 (a);本例中的 AEF 在 10A 电流下可减少 60% 的总铜损(忽略绕组电阻随温度升高而增加),这可以降低元件工作温度并提高可靠性。
要为高密度开关稳压器中的 EMI 滤波器级实现高效紧凑的设计具有挑战性,对于优先考虑解决方案尺寸和成本的汽车和工业应用来说,尤其如此。有源滤波器解决方案可以抑制测得的 CM 噪声信号,其实际结果表明,与等效的纯无源滤波器设计相比,有源滤波器解决方案可以显著减小 CM 扼流圈元件的体积。