ZHCSE05A February   2015  – August 2015 TPS562210 , TPS563210

PRODUCTION DATA.  

  1. 特性
  2. 应用
  3. 说明
  4. 简化电路原理图
  5. 修订历史记录
  6. Pin Configuration and Functions
  7. Specifications
    1. 7.1 Absolute Maximum Ratings
    2. 7.2 ESD Ratings
    3. 7.3 Recommended Operating Conditions
    4. 7.4 Thermal Information
    5. 7.5 Electrical Characteristics
    6. 7.6 Timing Requirements
    7. 7.7 Typical Characteristics: TPS562210
    8. 7.8 Typical Characteristics: TPS563210
  8. Detailed Description
    1. 8.1 Overview
    2. 8.2 Functional Block Diagram
    3. 8.3 Feature Description
      1. 8.3.1 The Adaptive On-Time Control and PWM Operation
      2. 8.3.2 Soft Start and Pre-Biased Soft Start
      3. 8.3.3 Power Good
      4. 8.3.4 Current Protection
      5. 8.3.5 Over Voltage Protection
      6. 8.3.6 UVLO Protection
      7. 8.3.7 Thermal Shutdown
    4. 8.4 Device Functional Modes
      1. 8.4.1 Advanced Eco-Mode™ Control
  9. Application and Implementation
    1. 9.1 Application Information
    2. 9.2 Typical Application
      1. 9.2.1 TPS562210 4.5-V to 17-V Input, 1.05-V output Converter
        1. 9.2.1.1 Design Requirements
        2. 9.2.1.2 Detailed Design Procedure
          1. 9.2.1.2.1 Output Voltage Resistors Selection
          2. 9.2.1.2.2 Output Filter Selection
          3. 9.2.1.2.3 Input Capacitor Selection
          4. 9.2.1.2.4 Bootstrap capacitor Selection
        3. 9.2.1.3 Application Curves
      2. 9.2.2 TPS563210 4.5-V To 17-V Input, 1.05-V Output Converter
        1. 9.2.2.1 Design Requirements
        2. 9.2.2.2 Detailed Design Procedures
          1. 9.2.2.2.1 Output Filter Selection
        3. 9.2.2.3 Application Curves
  10. 10Power Supply Recommendations
  11. 11Layout
    1. 11.1 Layout Guidelines
    2. 11.2 Layout Example
  12. 12器件和文档支持
    1. 12.1 相关链接
    2. 12.2 社区资源
    3. 12.3 商标
    4. 12.4 静电放电警告
    5. 12.5 Glossary
  13. 13机械、封装和可订购信息

封装选项

机械数据 (封装 | 引脚)
散热焊盘机械数据 (封装 | 引脚)
订购信息

1 特性

  • TPS562210:2A 转换器,具有
    133mΩ 和 80mΩ 集成场效应晶体管 (FET)
  • TPS563210:3A 转换器,具有
    68mΩ 和 39mΩ 集成 FET
  • D-CAP2™ 针对快速瞬态响应的模式控制
  • 高级 Eco-mode™ 脉冲跳跃
  • 输入电压范围:4.5V 至 17V
  • 输出电压范围:0.76V 至 7V
  • 650kHz 开关频率
  • 低关断电流(低于 10µA)
  • 1% 反馈电压精度 (25°C)
  • 从预偏置输出电压中启动
  • 逐周期过流限制
  • 断续模式欠压保护
  • 非锁存过压保护 (OVP),欠压闭锁 (UVLO) 和热关断 (TSD) 保护
  • 可调软启动
  • 电源正常输出

2 应用

  • 数字电视电源
  • 高清 Blu-ray Disc™ 播放器
  • 网络家庭终端设备
  • 数字机顶盒 (STB)

3 说明

TPS562210 和 TPS563210 是采用 8 引脚小外形尺寸晶体管 (SOT)-23 封装的简单易用型 2A/3A 同步降压转换器。

此器件被优化为使用尽可能少的外部组件即可运行,并且可以实现低待机电流。

这些开关模式电源 (SMPS) 器件采用 D-CAP2™ 模式控制,从而提供快速瞬态响应,并且在无需外部补偿组件的情况下支持诸如高分子聚合物等低等效串联电阻 (ESR) 输出电容器以及超低 ESR 陶瓷电容器。

该器件可在高级 Eco-mode™ 下运行,从而能在轻载运行期间保持高效率。 TPS562210 和 TPS563210 采用 8 引脚 1.6mm × 2.9mm SOT (DDF) 封装,额定环境温度范围为 –40°C 至 85°C。

器件信息(1)

订货编号 封装 封装尺寸(标称值)
TPS562210DDFT DDF(8) 1.60mm x 2.90mm
TPS562210DDFR
TPS563210DDFT
TPS563210DDFR
  1. 要了解所有可用封装,请见数据表末尾的可订购产品附录。

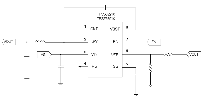
4 简化电路原理图

TPS562210 TPS563210 fp_circuit_slvscm6.gif
TPS562210 TPS563210 C015_SLVSCM6.png