SNVS664H June   2010  – October 2015 LMZ14201EXT

PRODUCTION DATA.  

  1. Features
  2. Applications
  3. Description
  4. Revision History
  5. Pin Configuration and Functions
  6. Specifications
    1. 6.1 Absolute Maximum Ratings
    2. 6.2 ESD Ratings
    3. 6.3 Recommended Operating Conditions
    4. 6.4 Thermal Information
    5. 6.5 Electrical Characteristics
    6. 6.6 Switching Characteristics
    7. 6.7 Typical Characteristics
  7. Detailed Description
    1. 7.1 Overview
      1. 7.1.1 COT Control Circuit Overview
    2. 7.2 Functional Block Diagram
    3. 7.3 Feature Description
      1. 7.3.1 Output Overvoltage Comparator
      2. 7.3.2 Current Limit
      3. 7.3.3 Thermal Protection
      4. 7.3.4 Zero Coil Current Detection
      5. 7.3.5 Prebiased Start-Up
    4. 7.4 Device Functional Modes
      1. 7.4.1 Discontinuous Conduction and Continuous Conduction Modes
  8. Application and Implementation
    1. 8.1 Application Information
    2. 8.2 Typical Application
      1. 8.2.1 Design Requirements
      2. 8.2.2 Detailed Design Procedure
        1. 8.2.2.1 Design Steps for the LMZ14201EXT Application
          1. 8.2.2.1.1 Enable Divider, RENT and RENB Selection
          2. 8.2.2.1.2 Output Voltage Selection
          3. 8.2.2.1.3 Soft-Start Capacitor Selection
          4. 8.2.2.1.4 CO Selection
          5. 8.2.2.1.5 CIN Selection
          6. 8.2.2.1.6 RON Resistor Selection
            1. 8.2.2.1.6.1 Discontinuous Conduction and Continuous Conduction Modes Selection
      3. 8.2.3 Application Curves
  9. Power Supply Recommendations
  10. 10Layout
    1. 10.1 Layout Guidelines
    2. 10.2 Layout Example
    3. 10.3 Power Dissipation and Board Thermal Requirements
    4. 10.4 Power Module SMT Guidelines
  11. 11Device and Documentation Support
    1. 11.1 Device Support
      1. 11.1.1 Third-Party Products Disclaimer
      2. 11.1.2 Development Support
    2. 11.2 Documentation Support
      1. 11.2.1 Related Documentation
    3. 11.3 Community Resources
    4. 11.4 Trademarks
    5. 11.5 Electrostatic Discharge Caution
    6. 11.6 Glossary
  12. 12Mechanical, Packaging, and Orderable Information

パッケージ・オプション

メカニカル・データ(パッケージ|ピン)
サーマルパッド・メカニカル・データ
発注情報

1 Features

  • Junction Temperature Range –55°C to 125°C
  • Integrated Shielded Inductor
  • Simple PCB Layout
  • Flexible Startup Sequencing Using External Soft-Start and Precision Enable
  • Protection Against Inrush Currents and Faults such as Input UVLO and Output Short Circuit
  • Single Exposed Pad and Standard Pinout for Easy Mounting and Manufacturing
  • Fast Transient Response for Powering FPGAs and ASICs
  • Low Output Voltage Ripple
  • Pin-to-Pin Compatible With Family Devices:
    • LMZ14203EXT/2EXT/1EXT
      (42-V Maximum 3 A, 2 A, 1 A)
    • LMZ14203/2/1 (42-V Maximum 3 A, 2 A, 1 A)
    • LMZ12003/2/1 (20-V Maximum 3 A, 2 A, 1 A)
  • Fully Enabled for WEBENCH® Power Designer
  • Electrical Specifications
    • 6-W Maximum Total Output Power
    • Up to 1-A Output Current
    • Input Voltage Range 6 V to 42 V
    • Output Voltage Range 0.8 V to 6 V
    • Efficiency up to 90%
  • Performance Benefits
    • Low Radiated Emissions and High Radiated Immunity
    • Passes Vibration Standard MIL-STD-883 Method 2007.2 Condition A JESD22–B103B Condition 1
    • Passes Drop Standard MIL-STD-883 Method 2002.3 Condition B JESD22–B110 Condition B

2 Applications

  • Point-of-load Conversions from 12-V and 24-V Input Rail
  • Time Critical Projects
  • Space Constrained and High Thermal Requirement Applications
  • Negative Output Voltage Applications
    (See AN-2027 SNVA425)

3 Description

The LMZ14201EXT SIMPLE SWITCHER® power module is an easy-to-use step-down DC-DC solution capable of driving up to 1-A load with exceptional power conversion efficiency, line and load regulation, and output accuracy. The LMZ14201EXT is available in an innovative package that enhances thermal performance and the device allows for hand or machine soldering.

The LMZ14201EXT can accept an input voltage rail between 6 V and 42 V and can deliver an adjustable and highly accurate output voltage as low as 0.8 V. The LMZ14201EXT only requires three external resistors and four external capacitors to complete the power solution. The LMZ14201EXT is a reliable and robust design with the following protection features: thermal shutdown, input undervoltage lockout, output overvoltage protection, short-circuit protection, output current limit, and allows startup into a prebiased output. A single resistor adjusts the switching frequency up to 1 MHz.

Device Information(1)(2)

PART NUMBER PACKAGE BODY SIZE (NOM)
LMZ14201EXT TO-PMOD (7) 10.16 mm × 9.85 mm
  1. For all available packages, see the orderable addendum at the end of the data sheet.
  2. Peak reflow temperature equals 245°C. See SNAA214 for more details.

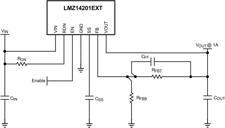
Simplified Application Schematic

LMZ14201EXT 30117601.gif

Efficiency 12-V Input at 25°C

LMZ14201EXT 30117603.gif