NEST037 December   2018 UCC28742 , UCC28750

 

  1.   1
  2.   2
    1.     3
    2.     其他資源
    3.     相關文章
Technical Article

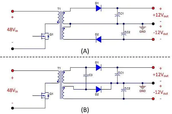
新增單一電容器以增進雙輸出返馳電源供應器的交互穩壓

下載最新的英文版本