SLUAA84A January   2021  – February 2022 BQ769142 , BQ76942 , BQ76952

 

  1.   Trademarks
  2. Introduction
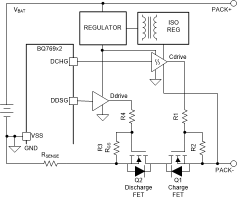
  3. Circuit Concepts
  4. Configuration
  5. Logic Level FETs
  6. FET Driver Implementation
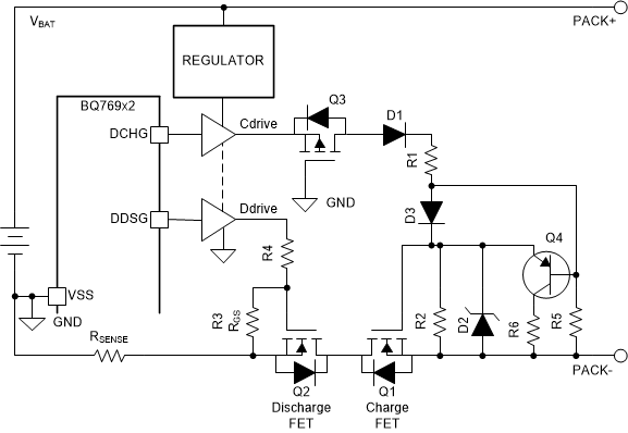
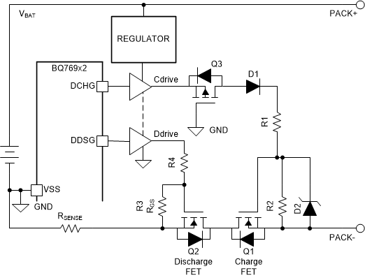
  7. Transistor Driver Implementation
  8. Controlling LD
  9. Precharge and Predischarge for Low-Side FETs
  10. Summary
  11. 10References
  12. 11Revision History

Trademarks

All trademarks are the property of their respective owners.