SSZTD22 December   2023 BQ76972 , BQ79616 , BQ79731-Q1

 

  1.   1
  2.   2
Technical Article

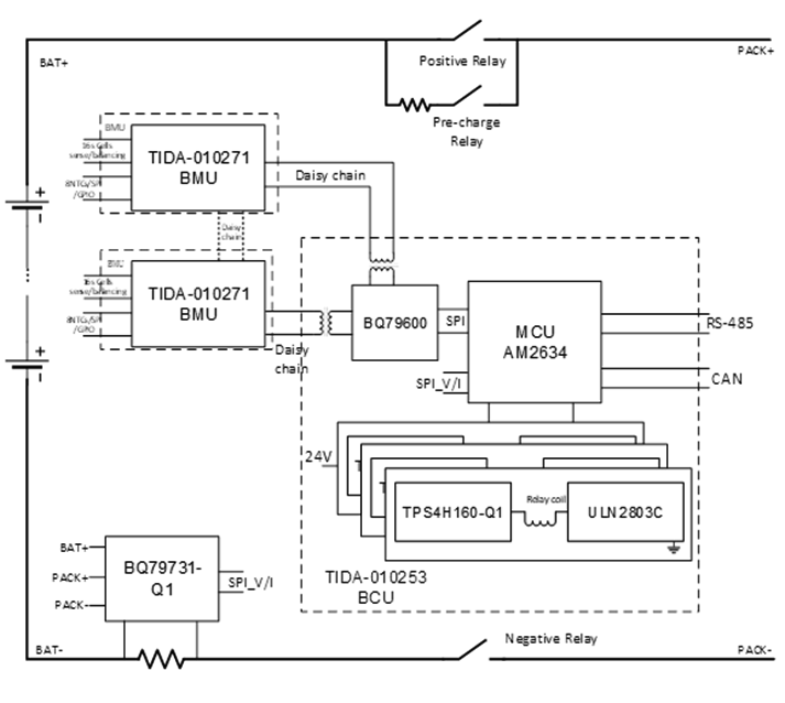
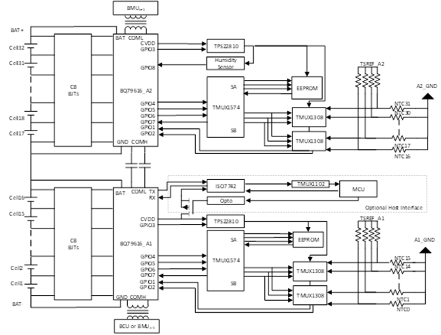
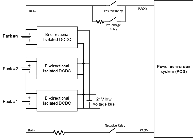
3 major design challenges to solve in battery energy storage systems