ZHCA800B February   2018  – September 2024 ADS8912B , OPA197 , REF50 , REF50E , THS4551

 

  1.   1
  2.   2
  3.   修订历史记录
  4.   商标
Analog Engineer's Circuit

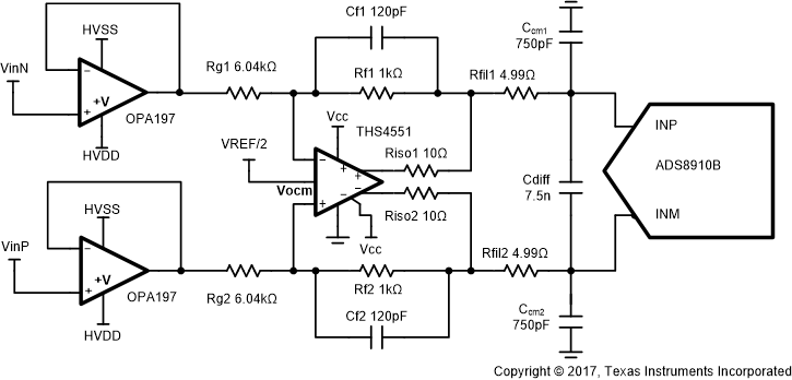
适用于 SAR ADC 的高输入阻抗、真差分、模拟前端 (AFE) 衰减器电路

下载最新的英语版本